In the enterprise SaaS space, AI agents are becoming an integral part of the SaaS product. To make these intelligent agents truly useful, they need contextual, customer-specific knowledge, something standard Large Language Models (LLMs), open source or otherwise, inherently lack since they are not trained on customer proprietary data.
Retrieval-Augmented Generation (RAG) is the bridge that grants AI agents real-time access to a company’s most sensitive data: Internal wikis, CRM records, code repositories, task tracking system and intellectual property. However, this bridge introduces significant security liabilities. The cost of getting RAG security wrong in a SaaS environment is catastrophic, ranging from cross-tenant data leaks and unauthorized PII exposure to malicious prompt injections.
Recent RAG-related security failures
Over the past year, several high-profile incidents have underscored the vulnerabilities of enterprise AI integrations:
- Zero-Click data exfiltration (Late 2025): The “EchoLeak” vulnerability demonstrated how attackers could use a specially crafted, unclicked email to manipulate Microsoft 365 Copilot’s massive enterprise RAG pipeline. The AI was tricked into retrieving and exfiltrating sensitive corporate data without any employee interaction.
- Vector database exposures (2024 – 2025): Several incidents involved exposed API keys for vector databases. In one notable fintech breach, attackers used “reconstruction attacks” to reverse-engineer embeddings back into millions of original client investment portfolios. A similar access-control bypass in Pinecone exposed over 200,000 healthcare records.
- Indirect prompt injection in development environments (August 2025): Attackers implanted hidden, malicious text inside public GitHub README files. When developers used the Cursor IDE’s AI assistant to summarize these repositories, the AI unwittingly executed the hidden commands, granting attackers unauthorized access to developer machines.
- Knowledge base poisoning (March 2026): A massive operation flooded external knowledge bases with manipulated data. Because AI answering systems rely on RAG for up-to-date functionality, this “data irrigation” successfully poisoned the retrieval pipelines, forcing AIs to push false information and disguised ads to millions of users.
To secure RAG pipelines effectively against these evolving threats, organizations must thoroughly understand their architecture, map the threat models and implement defense-in-depth strategies.
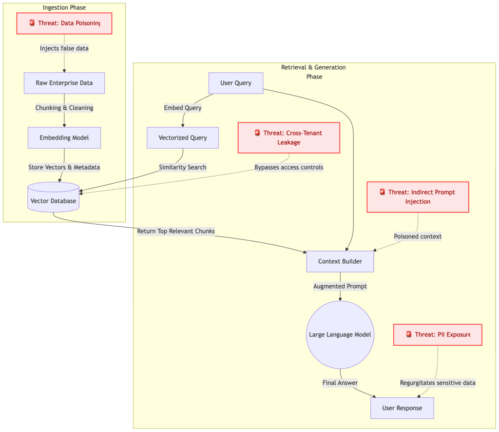
Deconstructing the enterprise RAG architecture
To secure a RAG system, you must first understand how data flows through it. A typical enterprise RAG pipeline operates in three distinct phases:
- Ingestion & embedding (data layer): Raw enterprise data is pulled from sources like ERPs, CRMs and document repositories. This data is cleaned, chunked into smaller segments and passed through an embedding model that converts the text into high-dimensional numerical vectors.
- Storage & retrieval (vector layer): These vectors, along with metadata (e.g., source tags, access permissions), are stored in a specialized Vector Database (like Pinecone, Milvus or ElasticSearch). When a user asks a question, the system runs a similarity search to retrieve the most semantically relevant document chunks.
- Generation & orchestration (LLM layer): The retrieved enterprise data is combined with the user’s original query to create an augmented prompt. The LLM then uses this context to generate a highly accurate, grounded response.
Here is a visual representation of the RAG architecture, overlaid with the primary threat vectors targeting each phase:

Mayank Singhi
The threat model: How RAG pipelines are attacked
The integration of dynamic data retrieval fundamentally shifts the AI threat landscape. Frameworks like the OWASP Top 10 for LLM Applications highlight several critical vulnerabilities specific to RAG:
Prompt injection (Direct and indirect)
Prompt injection remains the most critical vulnerability in AI systems. While direct injection involves a user trying to jailbreak the chatbot, RAG introduces indirect prompt injection. Here, an attacker hides malicious instructions within an external document (e.g., a customer support ticket or an uploaded PDF). When the RAG system retrieves this poisoned document as context, the LLM unwittingly executes the hidden commands. This can lead to data exfiltration or the hijacking of the AI agent’s actions.
Knowledge base poisoning
Unlike prompt injection, which targets execution logic, data poisoning targets the integrity of the knowledge base. Attackers inject manipulated, biased or false information into the data sources feeding the ingestion pipeline. Because the LLM inherently trusts the retrieved context, it will confidently generate harmful or factually incorrect responses, destroying trust in the SaaS application.
Sensitive information disclosure and vector weaknesses
RAG pipelines frequently process Personally Identifiable Information (PII) and confidential business logic. If the pipeline lacks robust filtering, sensitive documents are vectorized without proper access boundaries. Furthermore, vectors are not inherently secure; sophisticated “embedding inversion” attacks can reverse-engineer vectors to reconstruct the original sensitive text.
Cross-tenant contamination
In multi-tenant SaaS environments, poor isolation can lead to cross-tenant contamination. A poorly architected retrieval system might inadvertently allow one customer to retrieve another customer’s proprietary data via a perfectly normal semantic search.
Prevention and detection
Securing a RAG pipeline requires a zero-trust posture across the entire data lifecycle. You cannot rely solely on the LLM to behave safely; security must be layered across ingestion, retrieval and generation.
Prevention strategies
- Sanitize the ingestion pipeline (DLP): Prevention begins before data reaches the vector database. Implement Data Loss Prevention (DLP) controls to scan documents before they are chunked and embedded. Anonymize, redact or pseudonymize sensitive fields (like SSNs or API keys) so that a leak, if it occurs, yields useless data.
- Compliance & data privacy (The right to be forgotten): Enterprise SaaS is heavily bound by regulations like GDPR, CCPA and HIPAA. A massive, often-overlooked challenge in RAG pipelines is data deletion. In a traditional database, deleting a user record is a simple SQL query. In a Vector Database, if a user requests their data be deleted, you must ensure every fragmented, embedded vector chunk related to that user is also destroyed. Implement rigorous metadata tagging during ingestion so that specific customer data can be easily located and purged from the vector database to maintain full compliance.
- Vector database encryption: Treat your vector database as a highly sensitive asset. Ensure data is encrypted at rest and in transit.
- Retrieval-time access control (RBAC & ABAC): The most effective defense against data leakage is enforcing document-level permissions during the retrieval phase. When a similarity search is executed, the vector database must strictly honor the querying user’s access rights. If a user doesn’t have permission to view a document in the underlying CRM, the RAG system should not be able to retrieve it for them.
- Prompt isolation and input guardrails: Implement architectural guardrails that separate the system prompt from the retrieved context and the user input. Pre-process incoming queries to detect jailbreak attempts or known injection signatures before passing them to the LLM.
Detection strategies
- Output filtering: Do not implicitly trust the LLM’s output. Deploy output filters to evaluate the generated response for regurgitated PII, toxic content or anomalous behavior before delivering it to the user.
- Telemetry and semantic monitoring: Standard logging isn’t enough. Monitor for token usage spikes (which can indicate Denial of Wallet attacks) and track the hit/miss ratio of the retrieval component. Look for semantic anomalies, such as an AI agent consistently pulling documents that seem unrelated to the user’s role.
- Evaluate against data drift: Continuously evaluate the pipeline using frameworks like RAGAS to detect if the knowledge base has been poisoned or if the model’s accuracy is decaying over time.
Operationalizing security with Google cloud tools
Implementing these defense-in-depth strategies requires robust tooling. For organizations building on Google Cloud, several native enterprise-grade services map directly to the RAG security lifecycle:
- Data ingestion & sanitization: Google cloud sensitive data protection (formerly Cloud DLP) inspects, classifies and redacts sensitive PII and financial data from raw documents before they are ever chunked and sent to the embedding model.
- Vector storage & access control: Vertex AI vector search integrates directly with Google Cloud IAM, allowing developers to enforce strict, retrieval-time access controls and ensure strong tenant isolation within multi-tenant SaaS environments.
- Input/output guardrails: Vertex AI model armor serves as a dedicated security layer between the user and the LLM. It evaluates incoming prompts to block jailbreaks and indirect prompt injections and it filters outgoing responses to prevent sensitive data leaks and toxic content.
- Pipeline evaluation: Vertex AI evaluation continuously assesses the quality and safety of your RAG pipeline, tracking critical metrics like “groundedness” to ensure the AI’s responses are strictly based on the retrieved context and not hallucinated or poisoned data.
- Overall AI security posture: Security command center (SCC) enterprise integrates AI security posture management (AI-SPM) to automatically discover AI workloads across your environment, identify misconfigurations (such as exposed vector databases), and detect potential data exfiltration paths.
Conclusion
As AI agents take on increasingly autonomous roles within Enterprise SaaS platforms, RAG pipelines serve as their vital connection to reality. However, the operational benefits of augmented intelligence come with profound security risks. Securing these pipelines demands a departure from legacy application security models.
By enforcing strict access controls at the point of retrieval, aggressively sanitizing inputs and outputs and maintaining continuous observability over AI operations, enterprise SaaS providers can confidently harness the power of AI while safeguarding their customers’ most valuable assets.
This article is published as part of the Foundry Expert Contributor Network.
Want to join?